培训公告
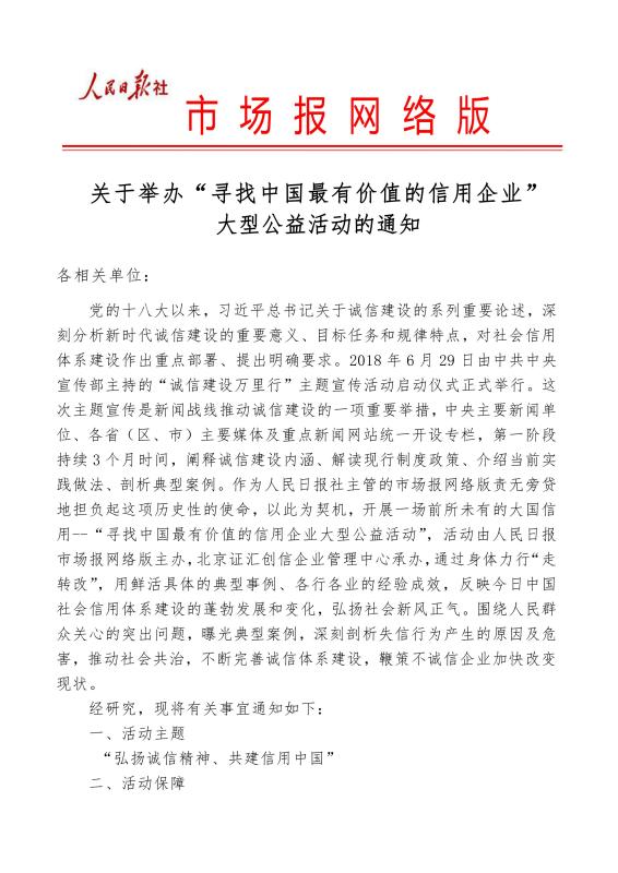
关于举办“寻找中国最有价值的信用企业”大型公益活动的通知
2019-01-04 09:48
附件下载:
寻找中国最有价值信用企业.doc
我要报名
联
系
人:
联系电话:
企业名称:
验
证
码:
返回首页
登录/
注册